nuckolls.bob(at)aeroelect Guest
 
 
 
 
 
  | 
		
			
				 Posted: Fri Oct 21, 2022 8:57 am    Post subject: 'Homebuilt' voltage regulator to   replace old  unsafetied r | 
				     | 
			 
			
				
  | 
			 
			
				 	  | Quote: | 	 		    	  | Quote: | 	 		  | Just saw this article about the L9918 alternator regulator from ST Microelectronics. I'm curious about whether it might be viable as a replacement for the unprotected regulators still found in some of the older 'one wire' alternators many of us still use, or perhaps, even for an externally regulated alternator. | 	 
  | 	  
      You're correct but with a couple of factors unique
      to our applications:
 
      I looked at the ancestors for this device while
      still at Electro-Mech, circa 1980. The functional
      'stumbling' block was feature called 'phase sample'.
       The chip needs manage field excitation and shut
      it down if the alternator is not rotating.
 
      When the vehicle has systematic control over
      field excitation (like an alternator field switch),
      field current is shut off externally. In a one-wire
      alternator, some internal means for field excitation
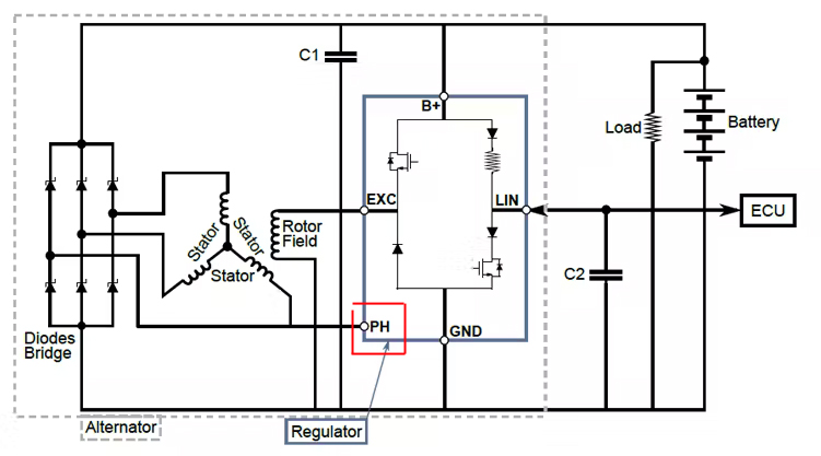
      management is needed. The two diagrams I've attached
      show the connector to one phase of the stator winding
      where presence of an AC voltage annunciates alternator
      rotation.
 
      Early alternators utilized the
      AUX terminal driving the "S" terminal (field
      excitation relay) in the alternator to effect
      field control.
 
      One wire alternators would generally be discourage
      under legacy aircraft system design rules calling
      for absolute pilot control of all power sources.
      Automatic spool up of an alternator based on
      engine operation would not have been certifiable
      . . . at least during my tenure in the business.
 
      Additionally, emergency warning and automatic
      reaction systems (of which OV is one such
      system) had to completely independent of the
      device over which they had authority. Combining
      both control and ov shutdown onto a single chip
      of silicon would not have been certifiable.
 
      For example, I did a pitch system controller
      for LearJets way back when. While the controller
      and over-speed warning systems were in the same
      enclosure BUT wiring, functionality and physical separation
      of the two features had to be demonstrated.  
 
  
    Bob . . .
 
    Un impeachable logic: George Carlin asked, "If black boxes
    survive crashes, why don't they make the whole airplane
    out of that stuff?"
 
  |  | - The Matronics AeroElectric-List Email Forum - |  |   |  Use the List Feature Navigator to browse the many List utilities available such as the Email Subscriptions page, Archive Search & Download, 7-Day Browse, Chat, FAQ, Photoshare, and much more:
 
  http://www.matronics.com/Navigator?AeroElectric-List |  
  |  
 
 
 
  
	
  
	 
	
	
		
	 
	
		|  Description: | 
		
			
		 | 
	 
	
		|  Filesize: | 
		 120.12 KB | 
	 
	
		|  Viewed: | 
		 998 Time(s) | 
	 
	
		
  
 
  | 
	 
	 
	 
	 
	
	
		
	 
	
		|  Description: | 
		
			
		 | 
	 
	
		|  Filesize: | 
		 192.55 KB | 
	 
	
		|  Viewed: | 
		 998 Time(s) | 
	 
	
		
  
 
  | 
	 
	 
	 
	 
	
	
		
	 
	
		|  Description: | 
		
			
		 | 
	 
	
		|  Filesize: | 
		 210.95 KB | 
	 
	
		|  Viewed: | 
		 998 Time(s) | 
	 
	
		
  
 
  | 
	 
	 
	 
 | 
			 
		  |