Matronics Email Lists Forum Index Matronics Email Lists
Web Forum Interface to the Matronics Email Lists
 
 Get Email Distribution Too!Get Email Distribution Too!    FAQFAQ   SearchSearch   MemberlistMemberlist   UsergroupsUsergroups   RegisterRegister 
 ProfileProfile   Log in to check your private messagesLog in to check your private messages   Log inLog in 

Rotax 914

 
Post new topic   Reply to topic    Matronics Email Lists Forum Index -> RotaxEngines-List
View previous topic :: View next topic  
Author Message
Fergus Kyle



Joined: 03 Jun 2007
Posts: 291
Location: Burlington ON Canada

PostPosted: Thu Sep 18, 2008 5:49 am    Post subject: Rotax 914 Reply with quote

Hello,
I am assembling the wiring for the above model engine. In the
process, I wired the dynamo module wires to coaxial cable which runs to the
ignition switches, ensuring that the coax braid is exclusively connected to
nearby engine ground at one end and one pole of each switch at the other.
The switches are enclosed in small alum boxes attached to the panel for
interference protection.
I see, by Installation manual, page 75 [electric circuit, d/1996 05
10] that there seems to be an electrical ground connection to the switch
frame and thus to the metal panel on which it is fixed. If that is so, then
the engine frame ground extends into the cockpit via the coax.
Is this the intent?
What is its purpose, please?
Ferg
Europa A064


- The Matronics RotaxEngines-List Email Forum -
 

Use the List Feature Navigator to browse the many List utilities available such as the Email Subscriptions page, Archive Search & Download, 7-Day Browse, Chat, FAQ, Photoshare, and much more:

http://www.matronics.com/Navigator?RotaxEngines-List



winmail.dat
 Description:

Download
 Filename:  winmail.dat
 Filesize:  3.31 KB
 Downloaded:  958 Time(s)

Back to top
View user's profile Send private message
m.grass(at)comcast.net
Guest





PostPosted: Thu Sep 18, 2008 7:13 am    Post subject: Rotax 914 Reply with quote

Q
Sent via BlackBerry by AT&T

--


- The Matronics RotaxEngines-List Email Forum -
 

Use the List Feature Navigator to browse the many List utilities available such as the Email Subscriptions page, Archive Search & Download, 7-Day Browse, Chat, FAQ, Photoshare, and much more:

http://www.matronics.com/Navigator?RotaxEngines-List
Back to top
m.grass(at)comcast.net
Guest





PostPosted: Thu Sep 18, 2008 7:13 am    Post subject: Rotax 914 Reply with quote

Q
Sent via BlackBerry by AT&T

--


- The Matronics RotaxEngines-List Email Forum -
 

Use the List Feature Navigator to browse the many List utilities available such as the Email Subscriptions page, Archive Search & Download, 7-Day Browse, Chat, FAQ, Photoshare, and much more:

http://www.matronics.com/Navigator?RotaxEngines-List
Back to top
Float Flyr



Joined: 19 Jul 2006
Posts: 2704
Location: Campbellton, Newfoundland

PostPosted: Thu Sep 18, 2008 7:20 pm    Post subject: Rotax 914 Reply with quote

The ground on the shield is to prevent the P-leads from interfering with your radios.. When you ground these leads they turn off (short out) the magnetos so the engine will stop. Generally, coax should only be grounded at one end, the engine end… Grounding at both ends makes the coax an inductive emitter if the signal is high enough on the centre lead.
When you wire your plane be sure to have a good hefty braid (ground) going from the engine block across the lord mounts to a sturdy place on the frame. Doing that will lower the possibility of radio interference and it will ensure you get lots of cranking amps to your starter too.
Noel

_____________________________________________
From: owner-rotaxengines-list-server(at)matronics.com [mailto:owner-rotaxengines-list-server(at)matronics.com (owner-rotaxengines-list-server(at)matronics.com)] On Behalf Of Fergus Kyle
Sent: Thursday, September 18, 2008 11:18 AM
To: ROTAXnet
Subject: Rotax 914

Hello,
I am assembling the wiring for the above model engine. In the process, I wired the dynamo module wires to coaxial cable which runs to the ignition switches, ensuring that the coax braid is exclusively connected to nearby engine ground at one end and one pole of each switch at the other.
The switches are enclosed in small alum boxes attached to the panel for interference protection.
I see, by Installation manual, page 75 [electric circuit, d/1996 05 10] that there seems to be an electrical ground connection to the switch frame and thus to the metal panel on which it is fixed. If that is so, then the engine frame ground extends into the cockpit via the coax.
Is this the intent?
What is its purpose, please?
Ferg
Europa A064

[quote][b]


- The Matronics RotaxEngines-List Email Forum -
 

Use the List Feature Navigator to browse the many List utilities available such as the Email Subscriptions page, Archive Search & Download, 7-Day Browse, Chat, FAQ, Photoshare, and much more:

http://www.matronics.com/Navigator?RotaxEngines-List

_________________
Noel Loveys
Kitfox III-A
Aerocet 1100 Floats
Back to top
View user's profile Send private message Send e-mail
ami(at)MCFADYEAN.FREESERV
Guest





PostPosted: Thu Sep 18, 2008 11:59 pm    Post subject: Rotax 914 Reply with quote

Yet the Rotax manual (later versions) show grounding of the shield at both ends, with a statement to the effect that their EMI compliance is not maintained otherwise.

Duncan Mcf.
[quote] ---


- The Matronics RotaxEngines-List Email Forum -
 

Use the List Feature Navigator to browse the many List utilities available such as the Email Subscriptions page, Archive Search & Download, 7-Day Browse, Chat, FAQ, Photoshare, and much more:

http://www.matronics.com/Navigator?RotaxEngines-List
Back to top
craig(at)craigandjean.com
Guest





PostPosted: Fri Sep 19, 2008 12:21 am    Post subject: Rotax 914 Reply with quote

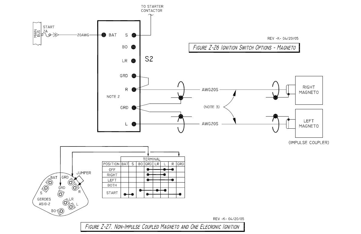
Does it actually show the shield grounded at the switch or is the shield just connected to a terminal on the switch? The common off-left-right-both-start switch from Aircraft Spruce has terminals on it labeled “GRD” which the shields connect to. But they don’t actually connect to the metal frame of the switch case. They are just the terminals that the switch connects the P leads to when killing that half of the ignition. I’ve attached a snippet from diagram Z-27 in the AeroElectric update on page 30 at the link below. The table shows what actually happens inside the switch.

https://matronics.com/aeroelectric/articles/Rev11/AppZ_R11M.pdf

-- Craig

From: owner-rotaxengines-list-server(at)matronics.com [mailto:owner-rotaxengines-list-server(at)matronics.com] On Behalf Of Duncan & Ami McFadyean
Sent: Friday, September 19, 2008 1:56 AM
To: rotaxengines-list(at)matronics.com
Subject: Re: Rotax 914



Yet the Rotax manual (later versions) show grounding of the shield at both ends, with a statement to the effect that their EMI compliance is not maintained otherwise.



Duncan Mcf.
Quote:

----- Original Message -----

From: Noel Loveys (noelloveys(at)yahoo.ca)

To: rotaxengines-list(at)matronics.com (rotaxengines-list(at)matronics.com)

Sent: Friday, September 19, 2008 4:20 AM

Subject: RE: Rotax 914



The ground on the shield is to prevent the P-leads from interfering with your radios.. When you ground these leads they turn off (short out) the magnetos so the engine will stop. Generally, coax should only be grounded at one end, the engine end… Grounding at both ends makes the coax an inductive emitter if the signal is high enough on the centre lead.
When you wire your plane be sure to have a good hefty braid (ground) going from the engine block across the lord mounts to a sturdy place on the frame. Doing that will lower the possibility of radio interference and it will ensure you get lots of cranking amps to your starter too.
Noel
_____________________________________________
From: owner-rotaxengines-list-server(at)matronics.com [mailto:owner-rotaxengines-list-server(at)matronics.com (owner-rotaxengines-list-server(at)matronics.com)] On Behalf Of Fergus Kyle
Sent: Thursday, September 18, 2008 11:18 AM
To: ROTAXnet
Subject: Rotax 914
Hello,
I am assembling the wiring for the above model engine. In the process, I wired the dynamo module wires to coaxial cable which runs to the ignition switches, ensuring that the coax braid is exclusively connected to nearby engine ground at one end and one pole of each switch at the other.
The switches are enclosed in small alum boxes attached to the panel for interference protection.
I see, by Installation manual, page 75 [electric circuit, d/1996 05 10] that there seems to be an electrical ground connection to the switch frame and thus to the metal panel on which it is fixed. If that is so, then the engine frame ground extends into the cockpit via the coax.
Is this the intent?
What is its purpose, please?
Ferg
Europa A064
Quote:
href="http://www.matronics.com/Navigator?RotaxEngines-List">http://www.matronics.com/Navigator?RotaxEngines-Listhref="http://forums.matronics.com">http://forums.matronics.comhref="http://www.matronics.com/contribution">http://www.matronics.com/c
0
Quote:
1
Quote:
2
Quote:
3
Quote:
4
Quote:
5
Quote:
6
Quote:
7
Quote:
8
Quote:
9
Quote:
href="http://www.matronics.com/Navigator?RotaxEngines-List">http://www.matronics.com/Navigator?RotaxEngines-List
0
Quote:
href="http://www.matronics.com/Navigator?RotaxEngines-List">http://www.matronics.com/Navigator?RotaxEngines-List
1
Quote:
href="http://www.matronics.com/Navigator?RotaxEngines-List">http://www.matronics.com/Navigator?RotaxEngines-List
2
Quote:
href="http://www.matronics.com/Navigator?RotaxEngines-List">http://www.matronics.com/Navigator?RotaxEngines-List
3
Quote:
href="http://www.matronics.com/Navigator?RotaxEngines-List">http://www.matronics.com/Navigator?RotaxEngines-List
4


- The Matronics RotaxEngines-List Email Forum -
 

Use the List Feature Navigator to browse the many List utilities available such as the Email Subscriptions page, Archive Search & Download, 7-Day Browse, Chat, FAQ, Photoshare, and much more:

http://www.matronics.com/Navigator?RotaxEngines-List



off-left-right-both-start_diagram.JPG
 Description:
 Filesize:  70.18 KB
 Viewed:  562 Time(s)

off-left-right-both-start_diagram.JPG


Back to top
Float Flyr



Joined: 19 Jul 2006
Posts: 2704
Location: Campbellton, Newfoundland

PostPosted: Fri Sep 19, 2008 7:22 am    Post subject: Rotax 914 Reply with quote

That is probably true but coax is an unbalanced feed cable grounding at both ends will enable the whole wire to become a capacitive radiator. Capacitors as you know pass AC and block DC the problem is the current feeding the P-Leads is AC. Grounding at the engine end only allows any induced AC into the shield to be grounded rather than swing back and forth in the shield. The only exception to the rule is for antennae. The feed end (radio) of the coax is grounded to the case of the radio and the far end of the coax should have an good ground to form a ground plane for the antenna radiator. In that case the ground part of the antenna end should be very clean. A lot of problems with com radios rise from corroded ground terminals at the antenna end. That is one of the first things I will check when there is a radio problem in an airplane. A bad ground in that location can cause other physical problems within the radio itself. The same thing is true for other avionics. Good clean grounds and shielded cables grounded at the source end only.

Rotax may have specified double grounding because of bad grounds across the engine mounts. That could have caused the P-Lead not to work properly. It is my personal experience as a Canadian AME intern (Aircraft Maintenance Engineer) with specialty training in avionics and an Amateur Radio operator with an advanced licence for over twenty years, that 90 % of electrical and avionics problems are due to bad grounding. The general rule of thumb is to ground closest to the source. This grounding at one end only should continue throughout the full avionics suite. Perhaps if there is someone from the Rotax design team on line they could let us know why they spec double grounding of coaxial cable.

Noel

From: owner-rotaxengines-list-server(at)matronics.com [mailto:owner-rotaxengines-list-server(at)matronics.com] On Behalf Of Duncan & Ami McFadyean
Sent: Friday, September 19, 2008 5:26 AM
To: rotaxengines-list(at)matronics.com
Subject: Re: Rotax 914



Yet the Rotax manual (later versions) show grounding of the shield at both ends, with a statement to the effect that their EMI compliance is not maintained otherwise.



Duncan Mcf.
Quote:

----- Original Message -----

From: Noel Loveys (noelloveys(at)yahoo.ca)

To: rotaxengines-list(at)matronics.com (rotaxengines-list(at)matronics.com)

Sent: Friday, September 19, 2008 4:20 AM

Subject: RE: Rotax 914



The ground on the shield is to prevent the P-leads from interfering with your radios.. When you ground these leads they turn off (short out) the magnetos so the engine will stop. Generally, coax should only be grounded at one end, the engine end… Grounding at both ends makes the coax an inductive emitter if the signal is high enough on the centre lead.
When you wire your plane be sure to have a good hefty braid (ground) going from the engine block across the lord mounts to a sturdy place on the frame. Doing that will lower the possibility of radio interference and it will ensure you get lots of cranking amps to your starter too.
Noel
_____________________________________________
From: owner-rotaxengines-list-server(at)matronics.com [mailto:owner-rotaxengines-list-server(at)matronics.com (owner-rotaxengines-list-server(at)matronics.com)] On Behalf Of Fergus Kyle
Sent: Thursday, September 18, 2008 11:18 AM
To: ROTAXnet
Subject: Rotax 914
Hello,
I am assembling the wiring for the above model engine. In the process, I wired the dynamo module wires to coaxial cable which runs to the ignition switches, ensuring that the coax braid is exclusively connected to nearby engine ground at one end and one pole of each switch at the other.
The switches are enclosed in small alum boxes attached to the panel for interference protection.
I see, by Installation manual, page 75 [electric circuit, d/1996 05 10] that there seems to be an electrical ground connection to the switch frame and thus to the metal panel on which it is fixed. If that is so, then the engine frame ground extends into the cockpit via the coax.
Is this the intent?
What is its purpose, please?
Ferg
Europa A064
Quote:
href="http://www.matronics.com/Navigator?RotaxEngines-List">http://www.matronics.com/Navigator?RotaxEngines-Listhref="http://forums.matronics.com">http://forums.matronics.comhref="http://www.matronics.com/contribution">http://www.matronics.com/c
0
Quote:
1
Quote:
2
Quote:
3
Quote:
4
Quote:
5
Quote:
6
Quote:
7
Quote:
8
Quote:
9
Quote:
href="http://www.matronics.com/Navigator?RotaxEngines-List">http://www.matronics.com/Navigator?RotaxEngines-List
0
Quote:
href="http://www.matronics.com/Navigator?RotaxEngines-List">http://www.matronics.com/Navigator?RotaxEngines-List
1
Quote:
href="http://www.matronics.com/Navigator?RotaxEngines-List">http://www.matronics.com/Navigator?RotaxEngines-List
2
Quote:
href="http://www.matronics.com/Navigator?RotaxEngines-List">http://www.matronics.com/Navigator?RotaxEngines-List
3
Quote:
href="http://www.matronics.com/Navigator?RotaxEngines-List">http://www.matronics.com/Navigator?RotaxEngines-List
4
[quote][b]


- The Matronics RotaxEngines-List Email Forum -
 

Use the List Feature Navigator to browse the many List utilities available such as the Email Subscriptions page, Archive Search & Download, 7-Day Browse, Chat, FAQ, Photoshare, and much more:

http://www.matronics.com/Navigator?RotaxEngines-List

_________________
Noel Loveys
Kitfox III-A
Aerocet 1100 Floats
Back to top
View user's profile Send private message Send e-mail
Float Flyr



Joined: 19 Jul 2006
Posts: 2704
Location: Campbellton, Newfoundland

PostPosted: Fri Sep 19, 2008 8:07 am    Post subject: Rotax 914 Reply with quote

You’re spot on. The shield is only grounded at the switch end when the mag is turned off. Fig Z-11

Noel

From: owner-rotaxengines-list-server(at)matronics.com [mailto:owner-rotaxengines-list-server(at)matronics.com] On Behalf Of Craig Payne
Sent: Friday, September 19, 2008 5:51 AM
To: rotaxengines-list(at)matronics.com
Subject: RE: Rotax 914



Does it actually show the shield grounded at the switch or is the shield just connected to a terminal on the switch? The common off-left-right-both-start switch from Aircraft Spruce has terminals on it labeled “GRD” which the shields connect to. But they don’t actually connect to the metal frame of the switch case. They are just the terminals that the switch connects the P leads to when killing that half of the ignition. I’ve attached a snippet from diagram Z-27 in the AeroElectric update on page 30 at the link below. The table shows what actually happens inside the switch.

https://matronics.com/aeroelectric/articles/Rev11/AppZ_R11M.pdf

-- Craig

From: owner-rotaxengines-list-server(at)matronics.com [mailto:owner-rotaxengines-list-server(at)matronics.com] On Behalf Of Duncan & Ami McFadyean
Sent: Friday, September 19, 2008 1:56 AM
To: rotaxengines-list(at)matronics.com
Subject: Re: Rotax 914



Yet the Rotax manual (later versions) show grounding of the shield at both ends, with a statement to the effect that their EMI compliance is not maintained otherwise.



Duncan Mcf.
Quote:

----- Original Message -----

From: Noel Loveys (noelloveys(at)yahoo.ca)

To: rotaxengines-list(at)matronics.com (rotaxengines-list(at)matronics.com)

Sent: Friday, September 19, 2008 4:20 AM

Subject: RE: Rotax 914



The ground on the shield is to prevent the P-leads from interfering with your radios.. When you ground these leads they turn off (short out) the magnetos so the engine will stop. Generally, coax should only be grounded at one end, the engine end… Grounding at both ends makes the coax an inductive emitter if the signal is high enough on the centre lead.
When you wire your plane be sure to have a good hefty braid (ground) going from the engine block across the lord mounts to a sturdy place on the frame. Doing that will lower the possibility of radio interference and it will ensure you get lots of cranking amps to your starter too.
Noel
_____________________________________________
From: owner-rotaxengines-list-server(at)matronics.com [mailto:owner-rotaxengines-list-server(at)matronics.com (owner-rotaxengines-list-server(at)matronics.com)] On Behalf Of Fergus Kyle
Sent: Thursday, September 18, 2008 11:18 AM
To: ROTAXnet
Subject: Rotax 914
Hello,
I am assembling the wiring for the above model engine. In the process, I wired the dynamo module wires to coaxial cable which runs to the ignition switches, ensuring that the coax braid is exclusively connected to nearby engine ground at one end and one pole of each switch at the other.
The switches are enclosed in small alum boxes attached to the panel for interference protection.
I see, by Installation manual, page 75 [electric circuit, d/1996 05 10] that there seems to be an electrical ground connection to the switch frame and thus to the metal panel on which it is fixed. If that is so, then the engine frame ground extends into the cockpit via the coax.
Is this the intent?
What is its purpose, please?
Ferg
Europa A064
Quote:
href="http://www.matronics.com/Navigator?RotaxEngines-List">http://www.matronics.com/Navigator?RotaxEngines-Listhref="http://forums.matronics.com">http://forums.matronics.comhref="http://www.matronics.com/contribution">http://www.matronics.com/c
http://www.matronics.com/Navigator?RotaxEngines-List
0
Quote:
1
Quote:
2
Quote:
3
Quote:
4
[quote][b]


- The Matronics RotaxEngines-List Email Forum -
 

Use the List Feature Navigator to browse the many List utilities available such as the Email Subscriptions page, Archive Search & Download, 7-Day Browse, Chat, FAQ, Photoshare, and much more:

http://www.matronics.com/Navigator?RotaxEngines-List

_________________
Noel Loveys
Kitfox III-A
Aerocet 1100 Floats
Back to top
View user's profile Send private message Send e-mail
ami(at)MCFADYEAN.FREESERV
Guest





PostPosted: Fri Sep 19, 2008 1:14 pm    Post subject: Rotax 914 Reply with quote

Except that the Rotax manual shows a different set-up, with each end of the screen grounded, the switch body grounded and the centre-conductor of the shielded wire switched to a separate ground when the kill-switch is closed. The descriptions in the text of the manual confirm the indications of the diagram.

Hey, don't shoot the messenger; Ask Rotax how they got it "wrong"!

Duncan McF.
[quote] ---


- The Matronics RotaxEngines-List Email Forum -
 

Use the List Feature Navigator to browse the many List utilities available such as the Email Subscriptions page, Archive Search & Download, 7-Day Browse, Chat, FAQ, Photoshare, and much more:

http://www.matronics.com/Navigator?RotaxEngines-List
Back to top
craig(at)craigandjean.com
Guest





PostPosted: Fri Sep 19, 2008 1:43 pm    Post subject: Rotax 914 Reply with quote

Do you mean figures 67 and 73 from the installation manual (or the equivalent)? I’ve attached a copy of each. They certainly do appear to be grounding both ends of the shield in figure 73.

-- Craig

From: owner-rotaxengines-list-server(at)matronics.com [mailto:owner-rotaxengines-list-server(at)matronics.com] On Behalf Of Duncan & Ami McFadyean
Sent: Friday, September 19, 2008 3:11 PM
To: rotaxengines-list(at)matronics.com
Subject: Re: Rotax 914



Except that the Rotax manual shows a different set-up, with each end of the screen grounded, the switch body grounded and the centre-conductor of the shielded wire switched to a separate ground when the kill-switch is closed. The descriptions in the text of the manual confirm the indications of the diagram.



Hey, don't shoot the messenger; Ask Rotax how they got it "wrong"!



Duncan McF.
Quote:

----- Original Message -----

From: Noel Loveys (noelloveys(at)yahoo.ca)

To: rotaxengines-list(at)matronics.com (rotaxengines-list(at)matronics.com)

Sent: Friday, September 19, 2008 4:29 PM

Subject: RE: Rotax 914



You’re spot on. The shield is only grounded at the switch end when the mag is turned off. Fig Z-11

Noel

From: owner-rotaxengines-list-server(at)matronics.com (owner-rotaxengines-list-server(at)matronics.com) [mailto:owner-rotaxengines-list-server(at)matronics.com] On Behalf Of Craig Payne
Sent: Friday, September 19, 2008 5:51 AM
To: rotaxengines-list(at)matronics.com (rotaxengines-list(at)matronics.com)
Subject: RE: Rotax 914



Does it actually show the shield grounded at the switch or is the shield just connected to a terminal on the switch? The common off-left-right-both-start switch from Aircraft Spruce has terminals on it labeled “GRD” which the shields connect to. But they don’t actually connect to the metal frame of the switch case. They are just the terminals that the switch connects the P leads to when killing that half of the ignition. I’ve attached a snippet from diagram Z-27 in the AeroElectric update on page 30 at the link below. The table shows what actually happens inside the switch.

https://matronics.com/aeroelectric/articles/Rev11/AppZ_R11M.pdf

-- Craig

From: owner-rotaxengines-list-server(at)matronics.com [mailto:owner-rotaxengines-list-server(at)matronics.com] On Behalf Of Duncan & Ami McFadyean
Sent: Friday, September 19, 2008 1:56 AM
To: rotaxengines-list(at)matronics.com
Subject: Re: Rotax 914



Yet the Rotax manual (later versions) show grounding of the shield at both ends, with a statement to the effect that their EMI compliance is not maintained otherwise.



Duncan Mcf.
Quote:

----- Original Message -----

From: Noel Loveys (noelloveys(at)yahoo.ca)

To: rotaxengines-list(at)matronics.com (rotaxengines-list(at)matronics.com)

Sent: Friday, September 19, 2008 4:20 AM

Subject: RE: Rotax 914



The ground on the shield is to prevent the P-leads from interfering with your radios.. When you ground these leads they turn off (short out) the magnetos so the engine will stop. Generally, coax should only be grounded at one end, the engine end… Grounding at both ends makes the coax an inductive emitter if the signal is high enough on the centre lead.
When you wire your plane be sure to have a good hefty braid (ground) going from the engine block across the lord mounts to a sturdy place on the frame. Doing that will lower the possibility of radio interference and it will ensure you get lots of cranking amps to your starter too.
Noel
_____________________________________________
From: owner-rotaxengines-list-server(at)matronics.com [mailto:owner-rotaxengines-list-server(at)matronics.com (owner-rotaxengines-list-server(at)matronics.com)] On Behalf Of Fergus Kyle
Sent: Thursday, September 18, 2008 11:18 AM
To: ROTAXnet
Subject: Rotax 914
Hello,
I am assembling the wiring for the above model engine. In the process, I wired the dynamo module wires to coaxial cable which runs to the ignition switches, ensuring that the coax braid is exclusively connected to nearby engine ground at one end and one pole of each switch at the other.
The switches are enclosed in small alum boxes attached to the panel for interference protection.
I see, by Installation manual, page 75 [electric circuit, d/1996 05 10] that there seems to be an electrical ground connection to the switch frame and thus to the metal panel on which it is fixed. If that is so, then the engine frame ground extends into the cockpit via the coax.
Is this the intent?
What is its purpose, please?
Ferg
Europa A064
Quote:
href="http://www.matronics.com/Navigator?RotaxEngines-List">http://www.matronics.com/Navigator?RotaxEngines-Listhref="http://forums.matronics.com">http://forums.matronics.comhref="http://www.matronics.com/contribution">http://www.matronics.com/c
 http://www.matronics.com/Navigator?RotaxEngines-List
0
Quote:
1
Quote:
2
Quote:
3
Quote:
4
Quote:
5
Quote:
6
Quote:
7
Quote:
8
Quote:
9href="http://www.matronics.com/Navigator?RotaxEngines-List">http://www.matronics.com/Navigator?RotaxEngines-List
0
Quote:
href="http://www.matronics.com/Navigator?RotaxEngines-List">http://www.matronics.com/Navigator?RotaxEngines-List
1
Quote:
href="http://www.matronics.com/Navigator?RotaxEngines-List">http://www.matronics.com/Navigator?RotaxEngines-List
2
Quote:
href="http://www.matronics.com/Navigator?RotaxEngines-List">http://www.matronics.com/Navigator?RotaxEngines-List
3
Quote:
href="http://www.matronics.com/Navigator?RotaxEngines-List">http://www.matronics.com/Navigator?RotaxEngines-List
4
Quote:
href="http://www.matronics.com/Navigator?RotaxEngines-List">http://www.matronics.com/Navigator?RotaxEngines-List
5
Quote:
href="http://www.matronics.com/Navigator?RotaxEngines-List">http://www.matronics.com/Navigator?RotaxEngines-List
6
Quote:
href="http://www.matronics.com/Navigator?RotaxEngines-List">http://www.matronics.com/Navigator?RotaxEngines-List
7
Quote:
href="http://www.matronics.com/Navigator?RotaxEngines-List">http://www.matronics.com/Navigator?RotaxEngines-List
8
Quote:
href="http://www.matronics.com/Navigator?RotaxEngines-List">http://www.matronics.com/Navigator?RotaxEngines-List
9
Quote:
href="http://forums.matronics.com">http://forums.matronics.com
0
Quote:
href="http://forums.matronics.com">http://forums.matronics.com
1
Quote:
href="http://forums.matronics.com">http://forums.matronics.com
2
Quote:
href="http://forums.matronics.com">http://forums.matronics.com
3
Quote:
href="http://forums.matronics.com">http://forums.matronics.com
4
Quote:
href="http://forums.matronics.com">http://forums.matronics.com
5
Quote:
href="http://forums.matronics.com">http://forums.matronics.com
6
Quote:
href="http://forums.matronics.com">http://forums.matronics.com
7
Quote:
href="http://forums.matronics.com">http://forums.matronics.com
8
Quote:
href="http://forums.matronics.com">http://forums.matronics.com
9


- The Matronics RotaxEngines-List Email Forum -
 

Use the List Feature Navigator to browse the many List utilities available such as the Email Subscriptions page, Archive Search & Download, 7-Day Browse, Chat, FAQ, Photoshare, and much more:

http://www.matronics.com/Navigator?RotaxEngines-List



Fig_67.JPG
 Description:
 Filesize:  86.91 KB
 Viewed:  506 Time(s)

Fig_67.JPG



Fig_73.JPG
 Description:
 Filesize:  159.95 KB
 Viewed:  541 Time(s)

Fig_73.JPG


Back to top
Float Flyr



Joined: 19 Jul 2006
Posts: 2704
Location: Campbellton, Newfoundland

PostPosted: Fri Sep 19, 2008 2:26 pm    Post subject: Rotax 914 Reply with quote

We don’t shoot messengers around here except with shots of Scotch, Rum, Corn or Brandy! Double barrels are encouraged by most victims! I would be interested in why Rotax specifies both ends of the shield to be grounded though. Anyone have any ideas?

Noel

From: owner-rotaxengines-list-server(at)matronics.com [mailto:owner-rotaxengines-list-server(at)matronics.com] On Behalf Of Duncan & Ami McFadyean
Sent: Friday, September 19, 2008 6:41 PM
To: rotaxengines-list(at)matronics.com
Subject: Re: Rotax 914



Except that the Rotax manual shows a different set-up, with each end of the screen grounded, the switch body grounded and the centre-conductor of the shielded wire switched to a separate ground when the kill-switch is closed. The descriptions in the text of the manual confirm the indications of the diagram.



Hey, don't shoot the messenger; Ask Rotax how they got it "wrong"!



Duncan McF.
Quote:

----- Original Message -----

From: Noel Loveys (noelloveys(at)yahoo.ca)

To: rotaxengines-list(at)matronics.com (rotaxengines-list(at)matronics.com)

Sent: Friday, September 19, 2008 4:29 PM

Subject: RE: Rotax 914



You’re spot on. The shield is only grounded at the switch end when the mag is turned off. Fig Z-11

Noel

From: owner-rotaxengines-list-server(at)matronics.com (owner-rotaxengines-list-server(at)matronics.com) [mailto:owner-rotaxengines-list-server(at)matronics.com] On Behalf Of Craig Payne
Sent: Friday, September 19, 2008 5:51 AM
To: rotaxengines-list(at)matronics.com (rotaxengines-list(at)matronics.com)
Subject: RE: Rotax 914



Does it actually show the shield grounded at the switch or is the shield just connected to a terminal on the switch? The common off-left-right-both-start switch from Aircraft Spruce has terminals on it labeled “GRD” which the shields connect to. But they don’t actually connect to the metal frame of the switch case. They are just the terminals that the switch connects the P leads to when killing that half of the ignition. I’ve attached a snippet from diagram Z-27 in the AeroElectric update on page 30 at the link below. The table shows what actually happens inside the switch.

https://matronics.com/aeroelectric/articles/Rev11/AppZ_R11M.pdf

-- Craig

From: owner-rotaxengines-list-server(at)matronics.com [mailto:owner-rotaxengines-list-server(at)matronics.com] On Behalf Of Duncan & Ami McFadyean
Sent: Friday, September 19, 2008 1:56 AM
To: rotaxengines-list(at)matronics.com
Subject: Re: Rotax 914



Yet the Rotax manual (later versions) show grounding of the shield at both ends, with a statement to the effect that their EMI compliance is not maintained otherwise.



Duncan Mcf.
Quote:

----- Original Message -----

From: Noel Loveys (noelloveys(at)yahoo.ca)

To: rotaxengines-list(at)matronics.com (rotaxengines-list(at)matronics.com)

Sent: Friday, September 19, 2008 4:20 AM

Subject: RE: Rotax 914



The ground on the shield is to prevent the P-leads from interfering with your radios.. When you ground these leads they turn off (short out) the magnetos so the engine will stop. Generally, coax should only be grounded at one end, the engine end… Grounding at both ends makes the coax an inductive emitter if the signal is high enough on the centre lead.
When you wire your plane be sure to have a good hefty braid (ground) going from the engine block across the lord mounts to a sturdy place on the frame. Doing that will lower the possibility of radio interference and it will ensure you get lots of cranking amps to your starter too.
Noel
_____________________________________________
From: owner-rotaxengines-list-server(at)matronics.com [mailto:owner-rotaxengines-list-server(at)matronics.com (owner-rotaxengines-list-server(at)matronics.com)] On Behalf Of Fergus Kyle
Sent: Thursday, September 18, 2008 11:18 AM
To: ROTAXnet
Subject: Rotax 914
Hello,
I am assembling the wiring for the above model engine. In the process, I wired the dynamo module wires to coaxial cable which runs to the ignition switches, ensuring that the coax braid is exclusively connected to nearby engine ground at one end and one pole of each switch at the other.
The switches are enclosed in small alum boxes attached to the panel for interference protection.
I see, by Installation manual, page 75 [electric circuit, d/1996 05 10] that there seems to be an electrical ground connection to the switch frame and thus to the metal panel on which it is fixed. If that is so, then the engine frame ground extends into the cockpit via the coax.
Is this the intent?
What is its purpose, please?
Ferg
Europa A064
Quote:
href="http://www.matronics.com/Navigator?RotaxEngines-List">http://www.matronics.com/Navigator?RotaxEngines-Listhref="http://forums.matronics.com">http://forums.matronics.comhref="http://www.matronics.com/contribution">http://www.matronics.com/c
http://www.matronics.com/Navigator?RotaxEngines-List
0
Quote:
1
Quote:
2
Quote:
3
Quote:
4
Quote:
5
Quote:
6
Quote:
7
Quote:
8
Quote:
9href="http://www.matronics.com/Navigator?RotaxEngines-List">http://www.matronics.com/Navigator?RotaxEngines-List
0
Quote:
href="http://www.matronics.com/Navigator?RotaxEngines-List">http://www.matronics.com/Navigator?RotaxEngines-List
1
Quote:
href="http://www.matronics.com/Navigator?RotaxEngines-List">http://www.matronics.com/Navigator?RotaxEngines-List
2
Quote:
href="http://www.matronics.com/Navigator?RotaxEngines-List">http://www.matronics.com/Navigator?RotaxEngines-List
3
Quote:
href="http://www.matronics.com/Navigator?RotaxEngines-List">http://www.matronics.com/Navigator?RotaxEngines-List
4
Quote:
href="http://www.matronics.com/Navigator?RotaxEngines-List">http://www.matronics.com/Navigator?RotaxEngines-List
5
Quote:
href="http://www.matronics.com/Navigator?RotaxEngines-List">http://www.matronics.com/Navigator?RotaxEngines-List
6
Quote:
href="http://www.matronics.com/Navigator?RotaxEngines-List">http://www.matronics.com/Navigator?RotaxEngines-List
7
Quote:
href="http://www.matronics.com/Navigator?RotaxEngines-List">http://www.matronics.com/Navigator?RotaxEngines-List
8
Quote:
href="http://www.matronics.com/Navigator?RotaxEngines-List">http://www.matronics.com/Navigator?RotaxEngines-List
9
Quote:
href="http://forums.matronics.com">http://forums.matronics.com
0
Quote:
href="http://forums.matronics.com">http://forums.matronics.com
1
Quote:
href="http://forums.matronics.com">http://forums.matronics.com
2
Quote:
href="http://forums.matronics.com">http://forums.matronics.com
3
Quote:
href="http://forums.matronics.com">http://forums.matronics.com
4
Quote:
href="http://forums.matronics.com">http://forums.matronics.com
5
Quote:
href="http://forums.matronics.com">http://forums.matronics.com
6
Quote:
href="http://forums.matronics.com">http://forums.matronics.com
7
Quote:
href="http://forums.matronics.com">http://forums.matronics.com
8
Quote:
href="http://forums.matronics.com">http://forums.matronics.com
9
[quote][b]


- The Matronics RotaxEngines-List Email Forum -
 

Use the List Feature Navigator to browse the many List utilities available such as the Email Subscriptions page, Archive Search & Download, 7-Day Browse, Chat, FAQ, Photoshare, and much more:

http://www.matronics.com/Navigator?RotaxEngines-List

_________________
Noel Loveys
Kitfox III-A
Aerocet 1100 Floats
Back to top
View user's profile Send private message Send e-mail
Float Flyr



Joined: 19 Jul 2006
Posts: 2704
Location: Campbellton, Newfoundland

PostPosted: Fri Sep 19, 2008 2:41 pm    Post subject: Rotax 914 Reply with quote

It may be that with the conductor only grounded at one end the mag(s) may be cut off because of EMI within the cable... that’s the way I read it. However grounding at both ends will no doubt cause a great increase in RFI. In such a case I’d recommend a double shielded wire with the outside shield grounded at the engine end only. Sounds like a catch 22. Either the engine may shut itself down or you won’t be able to receive any thing on your radios...Com or nav.

One thing is for sure I’m going to get the chance to find out for sure in the very near future as I’m installing a 912 in my plane.

Noel

From: owner-rotaxengines-list-server(at)matronics.com [mailto:owner-rotaxengines-list-server(at)matronics.com] On Behalf Of Craig Payne
Sent: Friday, September 19, 2008 7:13 PM
To: rotaxengines-list(at)matronics.com
Subject: RE: Rotax 914



Do you mean figures 67 and 73 from the installation manual (or the equivalent)? I’ve attached a copy of each. They certainly do appear to be grounding both ends of the shield in figure 73.

-- Craig

From: owner-rotaxengines-list-server(at)matronics.com [mailto:owner-rotaxengines-list-server(at)matronics.com] On Behalf Of Duncan & Ami McFadyean
Sent: Friday, September 19, 2008 3:11 PM
To: rotaxengines-list(at)matronics.com
Subject: Re: Rotax 914



Except that the Rotax manual shows a different set-up, with each end of the screen grounded, the switch body grounded and the centre-conductor of the shielded wire switched to a separate ground when the kill-switch is closed. The descriptions in the text of the manual confirm the indications of the diagram.



Hey, don't shoot the messenger; Ask Rotax how they got it "wrong"!



Duncan McF.
Quote:

----- Original Message -----

From: Noel Loveys (noelloveys(at)yahoo.ca)

To: rotaxengines-list(at)matronics.com (rotaxengines-list(at)matronics.com)

Sent: Friday, September 19, 2008 4:29 PM

Subject: RE: Rotax 914



You’re spot on. The shield is only grounded at the switch end when the mag is turned off. Fig Z-11

Noel

From: owner-rotaxengines-list-server(at)matronics.com (owner-rotaxengines-list-server(at)matronics.com) [mailto:owner-rotaxengines-list-server(at)matronics.com] On Behalf Of Craig Payne
Sent: Friday, September 19, 2008 5:51 AM
To: rotaxengines-list(at)matronics.com (rotaxengines-list(at)matronics.com)
Subject: RE: Rotax 914



Does it actually show the shield grounded at the switch or is the shield just connected to a terminal on the switch? The common off-left-right-both-start switch from Aircraft Spruce has terminals on it labeled “GRD” which the shields connect to. But they don’t actually connect to the metal frame of the switch case. They are just the terminals that the switch connects the P leads to when killing that half of the ignition. I’ve attached a snippet from diagram Z-27 in the AeroElectric update on page 30 at the link below. The table shows what actually happens inside the switch.

https://matronics.com/aeroelectric/articles/Rev11/AppZ_R11M.pdf

-- Craig

From: owner-rotaxengines-list-server(at)matronics.com [mailto:owner-rotaxengines-list-server(at)matronics.com] On Behalf Of Duncan & Ami McFadyean
Sent: Friday, September 19, 2008 1:56 AM
To: rotaxengines-list(at)matronics.com
Subject: Re: Rotax 914



Yet the Rotax manual (later versions) show grounding of the shield at both ends, with a statement to the effect that their EMI compliance is not maintained otherwise.



Duncan Mcf.
Quote:

----- Original Message -----

From: Noel Loveys (noelloveys(at)yahoo.ca)

To: rotaxengines-list(at)matronics.com (rotaxengines-list(at)matronics.com)

Sent: Friday, September 19, 2008 4:20 AM

Subject: RE: Rotax 914



The ground on the shield is to prevent the P-leads from interfering with your radios.. When you ground these leads they turn off (short out) the magnetos so the engine will stop. Generally, coax should only be grounded at one end, the engine end… Grounding at both ends makes the coax an inductive emitter if the signal is high enough on the centre lead.
When you wire your plane be sure to have a good hefty braid (ground) going from the engine block across the lord mounts to a sturdy place on the frame. Doing that will lower the possibility of radio interference and it will ensure you get lots of cranking amps to your starter too.
Noel
_____________________________________________
From: owner-rotaxengines-list-server(at)matronics.com [mailto:owner-rotaxengines-list-server(at)matronics.com (owner-rotaxengines-list-server(at)matronics.com)] On Behalf Of Fergus Kyle
Sent: Thursday, September 18, 2008 11:18 AM
To: ROTAXnet
Subject: Rotax 914
Hello,
I am assembling the wiring for the above model engine. In the process, I wired the dynamo module wires to coaxial cable which runs to the ignition switches, ensuring that the coax braid is exclusively connected to nearby engine ground at one end and one pole of each switch at the other.
The switches are enclosed in small alum boxes attached to the panel for interference protection.
I see, by Installation manual, page 75 [electric circuit, d/1996 05 10] that there seems to be an electrical ground connection to the switch frame and thus to the metal panel on which it is fixed. If that is so, then the engine frame ground extends into the cockpit via the coax.
Is this the intent?
What is its purpose, please?
Ferg
Europa A064
Quote:
href="http://www.matronics.com/Navigator?RotaxEngines-List">http://www.matronics.com/Navigator?RotaxEngines-Listhref="http://forums.matronics.com">http://forums.matronics.comhref="http://www.matronics.com/contribution">http://www.matronics.com/c
http://www.matronics.com/Navigator?RotaxEngines-List
0
Quote:
1
Quote:
2
Quote:
3
Quote:
4
Quote:
5
Quote:
6
Quote:
7
Quote:
8
Quote:
9href="http://www.matronics.com/Navigator?RotaxEngines-List">http://www.matronics.com/Navigator?RotaxEngines-List
0
Quote:
href="http://www.matronics.com/Navigator?RotaxEngines-List">http://www.matronics.com/Navigator?RotaxEngines-List
1
Quote:
href="http://www.matronics.com/Navigator?RotaxEngines-List">http://www.matronics.com/Navigator?RotaxEngines-List
2
Quote:
href="http://www.matronics.com/Navigator?RotaxEngines-List">http://www.matronics.com/Navigator?RotaxEngines-List
3
Quote:
href="http://www.matronics.com/Navigator?RotaxEngines-List">http://www.matronics.com/Navigator?RotaxEngines-List
4
Quote:
href="http://www.matronics.com/Navigator?RotaxEngines-List">http://www.matronics.com/Navigator?RotaxEngines-List
5
Quote:
href="http://www.matronics.com/Navigator?RotaxEngines-List">http://www.matronics.com/Navigator?RotaxEngines-List
6
Quote:
href="http://www.matronics.com/Navigator?RotaxEngines-List">http://www.matronics.com/Navigator?RotaxEngines-List
7
Quote:
href="http://www.matronics.com/Navigator?RotaxEngines-List">http://www.matronics.com/Navigator?RotaxEngines-List
8
Quote:
href="http://www.matronics.com/Navigator?RotaxEngines-List">http://www.matronics.com/Navigator?RotaxEngines-List
9
[quote][b]


- The Matronics RotaxEngines-List Email Forum -
 

Use the List Feature Navigator to browse the many List utilities available such as the Email Subscriptions page, Archive Search & Download, 7-Day Browse, Chat, FAQ, Photoshare, and much more:

http://www.matronics.com/Navigator?RotaxEngines-List

_________________
Noel Loveys
Kitfox III-A
Aerocet 1100 Floats
Back to top
View user's profile Send private message Send e-mail
jetboy



Joined: 22 Jul 2006
Posts: 233

PostPosted: Sat Sep 20, 2008 1:43 am    Post subject: Re: Rotax 914 Reply with quote

I would be cautious about grounding both ends of the cable shields because of what can occur to components of the ignition system when operating the starter motor.

Depending where the battery is located and how it is grounded and connected to the starter motor frame there can be 1 or 2 volts appearing between parts of the engine casing and the rest of the airframe. During cranking there is a large current available here, certainly enough to vaporise any electronic parts that might be in the way. The point about earth straps across 2 or more lord mounts is a valid one too, I once had starting troubles on a C150 and discovered neither of the straps were present, meaning the entire 2-300 amps was going thru the throttle , mixture and maybe carb ht. controls!
Ralph


- The Matronics RotaxEngines-List Email Forum -
 

Use the List Feature Navigator to browse the many List utilities available such as the Email Subscriptions page, Archive Search & Download, 7-Day Browse, Chat, FAQ, Photoshare, and much more:

http://www.matronics.com/Navigator?RotaxEngines-List

_________________
Ralph - CH701 / 2200a
Back to top
View user's profile Send private message
Gilles.Thesee(at)ac-greno
Guest





PostPosted: Sat Sep 20, 2008 6:56 am    Post subject: Rotax 914 Reply with quote

Fergus Kyle a écrit :
Quote:
Hello,
I am assembling the wiring for the above model engine. In the
process, I wired the dynamo module wires to coaxial cable which runs to the
ignition switches, ensuring that the coax braid is exclusively connected to
nearby engine ground at one end and one pole of each switch at the other.
The switches are enclosed in small alum boxes attached to the panel for
interference protection.
I see, by Installation manual, page 75 [electric circuit, d/1996 05
10] that there seems to be an electrical ground connection to the switch
frame and thus to the metal panel on which it is fixed. If that is so, then
the engine frame ground extends into the cockpit via the coax.
Is this the intent?


Fergus,

FWIW, I wired one 914 and one 912S engines as per the Rotax installation
manual with good results.
At the time I too was a bit puzzled by the Rotax suggestion to ground
the shield at both ends, but after much reflexion decided to wire the
ignition by the book.
Worked flawlessly.
Some info here
http://contrails.free.fr/engine_rotax_mag_connect_en.php

Best regards,
--
Gilles
http://contrails.free.fr


- The Matronics RotaxEngines-List Email Forum -
 

Use the List Feature Navigator to browse the many List utilities available such as the Email Subscriptions page, Archive Search & Download, 7-Day Browse, Chat, FAQ, Photoshare, and much more:

http://www.matronics.com/Navigator?RotaxEngines-List
Back to top
Display posts from previous:   
Post new topic   Reply to topic    Matronics Email Lists Forum Index -> RotaxEngines-List All times are GMT - 8 Hours
Page 1 of 1

 
Jump to:  
You cannot post new topics in this forum
You cannot reply to topics in this forum
You cannot edit your posts in this forum
You cannot delete your posts in this forum
You cannot vote in polls in this forum
You cannot attach files in this forum
You can download files in this forum


Powered by phpBB © 2001, 2005 phpBB Group